国家铁路局规划与标准研究院2019年铁路工程建设标准项目合作编制单位选择方案公示
分享到微信
×用微信“扫一扫”,点击右上角分享按钮,
即可将网页分享给您的微信好友或朋友圈。
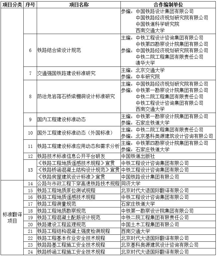
根据《铁路工程建设标准管理办法》(国铁科法〔2014〕24号)、《铁路行业标准翻译出版管理办法》(国铁科法〔2015〕43号)规定,国家铁路局规划与标准研究院在公开征集、专家论证的基础上,确定了2019年铁路工程建设标准项目合作编制单位选择方案,现予公示:
公示期间,如对上述方案情况存在异议,请以口头或书面形式向国家铁路局规划与标准研究院反映。


公示时间:2019年9月6日至9月12日
联系电话:010-51899763
地 址:北京市西城区广莲路1号建工大厦B座
邮 编:100055
|
|

首页
组织机构
新闻资讯
信息公开
监管履职
互动交流
网上办事
专题专栏




京公网安备 11040102700028号