国家铁路局规划与标准研究院2023年铁路工程造价标准项目合作编制单位选择方案公示
分享到微信
×用微信“扫一扫”,点击右上角分享按钮,
即可将网页分享给您的微信好友或朋友圈。
根据《铁路工程造价标准管理办法》(国铁科法〔2014〕31号)规定,国家铁路局规划与标准研究院通过公开征集、专家论证,确定了2023年铁路工程造价标准项目合作编制单位选择方案。现予公示:
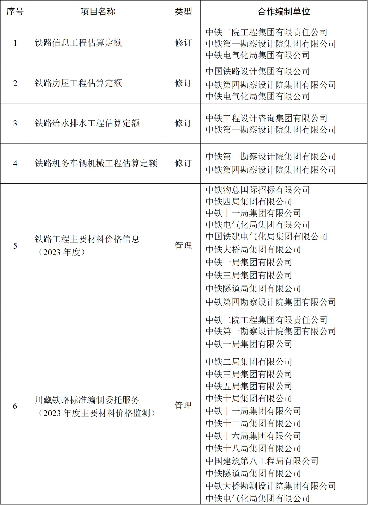
2023年铁路工程造价标准项目合作编制单位汇总表

公示期间,如对上述方案情况存在异议,请以口头或书面形式向国家铁路局规划与标准研究院反映。
公示时间:2023年9月22日至9月28日
联系电话:010-51899844
地址:北京市西城区广莲路1号建工大厦B座
邮编:100055
|
|

首页
组织机构
新闻资讯
信息公开
监管履职
互动交流
网上办事
专题专栏




京公网安备 11040102700028号