国家铁路局关于印发《铁路计量发展规划(2021-2035年)》的通知
分享到微信
×用微信“扫一扫”,点击右上角分享按钮,
即可将网页分享给您的微信好友或朋友圈。
国铁科法〔2022〕11号
局属各单位:
为贯彻落实《计量发展规划(2021-2035年)》《交通强国建设纲要》,全面提升铁路计量整体能力和水平,充分发挥计量在铁路工作中的支撑保障作用, 推动铁路高质量发展,支撑交通强国建设,国家铁路局组织编制了《铁路计量发展规划(2021-2035年)》。现印发给你们,请认真贯彻执行。
国家铁路局
2022 年3月29日
(此件公开发布)
抄送:市场监管总局,交通运输部, 国铁集团、国家能源集 团、中国中铁、中国铁建、中国中车、中国通号、中国物流集团,地方铁路协会,铁路计量技术委员会,机关各部门。
铁路计量发展规划(2021-2035年)
铁路是国民经济大动脉、关键基础设施和重大民生工程,是综合交通运输体系的骨干和主要运输方式之一,在我国经济社会发展中的地位和作用至关重要。计量是实现单位统一、保证量值准确可靠的活动,是科技创新、产业发展、国防建设、民生保障的重要基础,是构建一体化国家战略体系和能力的重要支撑。铁路计量在铁路工程建设、装备制造、运营管理等方面发挥着重要的基础保障作用。为贯彻落实《计量发展规划(2021-2035年)》《交通强国建设纲要》,进一步夯实铁路计量基础,全面提升铁路计量整体能力和水平,结合铁路行业实际,适应铁路发展需要,推动新时代铁路计量事业高质量发展,特制定本规划。
一、编制背景
党的十八大以来,我国计量事业和铁路技术得到快速发展,铁路计量工作取得显著成绩。发布实施《铁路计量管理办法》,成立铁路专用计量器具计量技术委员会,建立铁路专用计量标准1400余项(包含国家计量标准58项、社会公用计量标准58项)、铁路通用计量标准3000余项,制定铁路计量技术规范75部。铁路计量体系建设成效显著,量值传递溯源服务保障能力持续提升,计量科技创新成果应用不断加强,铁路计量支撑保障作用更加凸显。
随着我国经济社会转向高质量发展和国际单位制基本单位定义的变化,计量在铁路发展中的地位日益突出,铁路计量的发展面临新的机遇和挑战。适应新技术快速发展的检测监测设备量值传递溯源手段尚需完善,现有铁路计量技术机构的发展滞后于铁路整体发展,铁路计量投入相对不足,计量人才特别是高水平人才相对缺乏等。加强铁路计量科技创新和铁路计量能力建设,完善铁路计量体系,提升铁路计量整体水平已成为促进铁路高质量发展、支撑交通强国的必然要求。
二、总体要求
(一)指导思想。
以习近平新时代中国特色社会主义思想为指导,全面贯彻党的十九大和十九届历次全会精神,紧紧围绕统筹推进“五位一体”总体布局和协调推进“四个全面”战略布局,以推动铁路高质量发展为主题,以科技创新为动力,以建设交通强国为引领,以让人民共享交通运输发展成果为目的,统筹发展和安全,加强铁路计量科技基础应用、计量标准、计量测试关键技术等研究,突出铁路计量科技创新,加强铁路计量量值传递溯源体系、基础设施等能力建设,完善铁路计量制度体系,夯实铁路计量基础,增强计量对铁路质量、安全、效率的保障作用,为推动铁路高质量发展提供强有力的计量基础支撑和保障。
(二)基本原则。
——适应需求,服务发展。明确计量测试服务重点和主攻方向,加强计量基础能力建设,强化计量服务支撑,全面提升铁路计量工作的量值传递溯源服务能力。适应铁路行业计量技术需求,加快计量测试方法研究和专用设备研制,进一步加强铁路计量工作的技术支撑能力。
——突出重点,创新驱动。加强铁路计量应用技术研究,推动铁路领域计量标准建设,解决铁路工程建设、装备制造、运营管理等方面计量问题。加快适应计量科技发展,大力加强计量科技创新,实现优势领域、关键技术的重大突破。
——完善体系,明晰责任。完善铁路行业计量体系建设,强化计量法治理念,提升铁路计量检测监测质量和能力。完善计量工作监督机制,提高计量监管能力。加强政府对计量事业发展的布局谋划,积极发挥市场在资源配置中的决定性作用,强化市场主体地位,激发各类市场主体活力。
——协同融合,开放共享。坚持大计量工作理念,鼓励和调动社会各方共同参与铁路计量体系建设,共享铁路计量发展成果。推动铁路计量服务体系的科研平台、人才队伍、新体制机制建设的协同融合,充分调动各方资源和积极性,强化计量服务资源统筹协调。
(三)发展目标。
到2025年,计量科技创新研究成果在铁路计量得到广泛应用,铁路计量测试技术能力进一步提高,智能化、自动化的铁路计量标准逐步建立,量值传递溯源体系持续完善。计量在铁路发展中的基础支撑和保障作用更加突出,铁路计量测试技术关键问题逐步解决,量值传递溯源体系扁平化、量值保证方式多元化、综合性和在线检测监测设备及系统的量值传递溯源基本实现,智能化、自动化、远程及在线校准逐步应用。铁路计量管理制度逐步完善,计量溯源性意识得到明显增强,探索构建新型铁路计量监管模式和制度。铁路计量人员技术水平整体提升,培养一批铁路计量方面的技术骨干和学科带头人,形成合理的铁路计量人才梯队。铁路计量投入基本满足需求。
到2035年,计量科技创新研究成果在铁路计量的应用更加广泛,铁路计量测试技术能力显著提高,量值传递溯源体系更加完善。突破一批铁路关键计量测试技术,量子化计量技术在铁路计量的应用取得进展,量值传递溯源体系扁平化、量值保证方式多元化、综合性和在线检测监测设备及系统的量值传递溯源全面实现,智能化、自动化、远程及在线校准广泛应用。
三、加强铁路计量科技创新
(四)加强铁路计量标准研究。
紧跟国际国内计量科技基础研究发展方向,适应铁路新技术发展。加强机车车辆、工务工程、通信信号、牵引供电、运输工程等专业关键量值溯源技术和铁路计量标准研究,进一步提升铁路计量标准技术能力,促进计量技术发展,提高铁路量值保证综合能力。突破关键技术,建立一批铁路技术发展急需的铁路计量标准。加快铁路计量标准的更新改造和技术升级,研制以量子传感为基础的计量标准,优化量值传递溯源体系,提高测量能力和自动化水平。
(五)加强铁路计量测试关键技术研究。
提升铁路计量科技创新研发水平,突破一批铁路计量测试关键技术。加强铁路专用测量技术的应用研究,实现关键量准确测量。面向铁路工程建设、装备制造、运营管理等方面的计量需求,开展综合检测监测设备量值溯源和保证技术研究,开展智慧计量技术攻关与先进测量装备研发,持续提升计量对铁路运输的技术保障能力,服务智能交通建设。加强智能化、自动化、远程及在线测量等技术在铁路行业中的应用研究,推动铁路计量数字化转型。
(六)加强铁路计量数据应用研究。
利用物联网、大数据等技术,研究铁路计量数据的收集、存储、管理、分析及应用,强化计量数据的溯源性、可信度、安全性。开展测量设备量值状态实时监控研究,对计量器具全寿命周期的性能状态分析及预测,提高检测监测数据的准确性,提升测量设备智能化应用水平,保障铁路计量器具测量结果的准确。将计量数据纳入铁路工程建设、装备制造、运营管理等方面的全过程,实现计量数据与产品数据的关联和追溯。
(七)加强铁路计量科技国际交流合作。
加强同先进国家和新兴国家铁路计量科技合作与技术交流,积极与“一带一路”沿线国家开展国际互检、国际铁路项目合作,实现铁路计量“能力互认”“证书互认”,促进铁路计量科技创新发展,提升铁路计量的国际化水平。建设具有国际影响力的实验室、试验基地、技术创新中心等铁路计量交流合作平台,积极参与国际计量比对及国际同行评审,提升我国在国际铁路计量领域的竞争力和国际影响力。
四、强化铁路计量能力建设
(八)提升量值传递溯源体系服务能力。
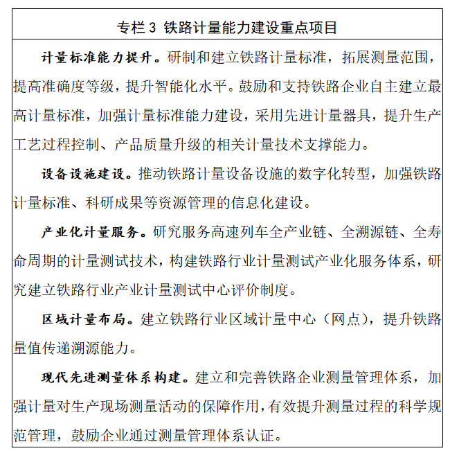
科学规划铁路行业量值传递溯源体系,构建更加科学、高效、开放、灵活的铁路行业量值传递溯源体系。发挥国家、行业、企业三级计量管理体制的作用,根据计量需求和经济发展水平,统筹铁路计量标准建设。加强计量技术机构量值保证能力建设,提高计量技术机构的计量测试能力,提升计量标准的运用维护水平,为现场提供满足设备保障要求的多样化量值保证方案。调动行业参与者的积极性,加强计量技术人员的培训和考核。加强铁路计量信息化管理,建立质量风险应对机制,全面提升铁路行业计量技术机构量值传递溯源服务能力。
(九)加强铁路计量设备设施建设。
加强重要铁路计量设备设施共享,营造开放、共享的铁路计量研究实验环境。加强铁路科技文献数据、铁路计量科研数据和铁路科研成果数据共享,促进科研成果的转化、推广和应用。强化铁路计量标准资源信息化建设,促进铁路计量标准、计量测试能力、计量服务能力和水平等信息的流通。
(十)提升铁路行业计量测试产业化服务能力。
有效发挥计量测试在铁路产品全寿命周期保障中的作用,通过开展信息共享、技术合作及科技创新,满足铁路工程建设、装备制造、运营管理全产业链的计量测试需求,为铁路产业提供“全溯源链、全产业链、全寿命周期、前瞻性”的计量测试服务。组建产学研用紧密合作的铁路计量技术联盟,强化交流合作、优势互补,研究铁路行业关键参数的计量测试技术和装备,研究建立计量测试设备、检测监测系统等的评价制度。围绕一流科研团队落地、科研成果转化、优质企业培育等方面提供综合服务,带动铁路计量测试产业快速发展。积极布局铁路行业国家产业计量测试中心,积极推进国家高速列车产业计量测试中心的建设工作。
(十一)构建区域发展计量支撑体系。
按照“覆盖全面、合理有效”的原则,发挥计量专业综合能力较强的现有铁路计量技术机构的带动作用。结合铁路网各区域主体功能的规划定位,建立铁路行业区域计量中心(网点)。集中规划量小面广的重要计量器具的量值溯源能力建设,为铁路工程建设、装备制造、运营管理等方面服务。建立满足区域发展需要的铁路计量标准,完善量值传递溯源体系,提升铁路现代计量测试水平和服务区域发展的能力,为地区交通行业发展提供铁路计量支撑。
(十二)提升铁路行业能源计量服务能力。
完善铁路行业能源计量体系,提升节能管理水平。加强机车车辆油、电等能源计量的量值保障能力建设,深入推进环保计量、用能设备监测数据采集,加强环保监测能力建设。将绿色低碳理念贯穿于铁路基础设施规划、建设、运营和维护全过程,降低全生命周期能耗和排放,开展铁路能源专用计量检测技术研究,促进用能单位节能、降耗、增效,提升铁路行业能源计量技术能力,服务国家碳达峰碳中和目标的实现。
(十三)构建铁路行业现代先进测量体系。
加强计量科研成果的转化应用和生产技术对接,将计量测试嵌入到铁路产品研发、制造、质量提升、全过程工艺控制中,实现计量对生产各阶段关键量准确测量与实时校准。面向铁路行业充分利用现代化信息技术和手段,开展综合参量相关测量设备的研究和应用。加快铁路产业专用测量设备的研制,力争培育一批具有核心技术和核心竞争力的高端仪器仪表品牌。
(十四)提升铁路计量对铁路行业一体化服务能力。
协调铁路行业各单位计量技术、计量资源,坚持优势互补,凝聚合力,提高政策协同。紧密结合产业关键领域关键参数的测量技术需求,加强铁路工程建设、装备制造、运营管理各单位计量技术协同和共享。合理配置计量资源,在计量标准建立、计量测试技术应用与成果转化等方面发挥各单位计量优势,集中力量解决铁路行业重大、共性计量问题。积极发挥计量与标准、检验检测、认证认可的协同作用推进国家质量基础设施建设,逐步提升铁路计量对铁路行业的一体化服务能力,促进铁路计量高质量发展。
五、推进铁路计量体系建设
(十五)健全铁路计量制度体系。
依据《中华人民共和国计量法》及相关配套法规、规章,持续推进铁路计量领域规章制度制修订。完善计量器具技术确认、监督管理等方面的配套规章制度,构建系统完备、科学规范、运行有效的铁路计量制度体系。
(十六)完善铁路计量技术规范体系。
对铁路计量技术规范进行分类梳理,不断完善铁路计量技术规范体系架构。建立特殊、急需测量设备计量技术规范快速响应协调机制,加大铁路计量重点领域计量技术规范制修订力度。根据铁路技术发展,及时制修订智能化、数字化等计量新技术方向铁路计量技术规范,满足量值传递溯源及铁路行业计量需要。加强铁路计量技术规范制修订管理,提高铁路计量技术规范技术水平。鼓励并支持铁路行业各单位积极参与国际计量规范的制修订等活动。
(十七)优化铁路计量管理体系。
完善铁路计量管理体系建设,进一步提升铁路计量的规范化水平,提高管理效率,保障铁路行业单位制统一和量值准确可靠。建立更加开放共享的计量体系,引导企业采用先进测量标准规范加强质量体系建设和管理,推动先进测量技术要素和管理手段在企业的应用。
(十八)强化铁路计量监督管理。
积极推行国家法定计量单位,加强量和单位的规范使用、管理。加强对铁路计量技术机构监督,使其规范、有序开展铁路计量工作。加强涉及铁路运输安全相关计量器具监督检查,完善计量监督检查手段,督促使用单位建立和完善铁路计量器具的管理制度。探索推行以远程监管、移动监管、预警防控为特征的非现场监管,进一步健全测量过程中的监督检查机制,提升监管效能。

六、保障措施
(十九)加强组织领导。
坚持党对计量工作的全面领导,把党的领导贯穿于规划实施全过程。铁路行业各单位要高度重视计量工作,发挥组织协调作用,合理配置资源,要及时研究制定支持铁路计量发展的重点目标和具体措施,建立完善的铁路计量服务与保障体系。根据铁路计量量值传递溯源体系的特点,制定细化措施,分解细化目标的分工,落实相关责任,确保实施方案各项工作任务按期完成。
(二十)加大投入力度。
鼓励并支持铁路行业各单位对铁路计量技术机构的投入,推进铁路计量技术机构与高校、科研院所、企业等联合进行科技创新。完善铁路计量科技创新体系,保障铁路计量技术机构组织架构完善、资源配置合理、安全可持续发展。加强对铁路计量科技创新、关键科研项目的支持,促进计量科技研发和重点科研项目、科研成果的转化和应用,加大计量投入,提升铁路计量能力和水平。
(二十一)注重队伍建设和人才培养。
注重铁路计量人才培养制度建设,建立铁路计量学科带头人培养制度,形成合理的铁路计量技术人才梯队,打造一流的铁路计量人才队伍。创新人才激励机制,鼓励铁路行业各单位建立合理的薪酬分配机制。依托铁路重大科研项目、重点建设平台和国际合作项目,加大青年骨干人才培养力度。完善铁路计量技术人员能力评价制度,加强计量人员培训,提升计量队伍的整体水平。
(二十二)强化评估考核。
加强对规划实施评估,定期分析进展情况。实施规划中期评估,评估后需调整的规划内容,由规划编制部门制定具体方案。规划编制部门要对规划最终实施总体情况进行全面评估。铁路行业各单位要建立落实规划的工作责任制和激励机制,按照职责分工,对规划的实施情况进行检查评估考核,对规划实施过程中取得突出成绩的单位和个人予以表彰奖励,在评优、职称评定、职级晋升等方面优先考虑。
相关文件:
|
|

首页
组织机构
新闻资讯
信息公开
监管履职
互动交流
网上办事
专题专栏




京公网安备 11040102700028号